退役军人事务部思想权益司一级巡视员孙军山,退役军人事务部培训中心党委副书记兼纪委书记廖丽娜,省退役军人事务厅党组书记、厅长罗庆春,省退役军人事务厅党组成员、副厅长陈建辉,省人力资源和社会保障厅二级巡视员刘澍及国家退役军人服务中心、省总工会有关处室负责人观摩比赛。
此次竞赛以“深学笃行强素质、精细服务铸尊崇——技能照亮前程”为主题,采取“理论知识考试和操作技能考核”相结合的方式,全面检验选手理论知识储备和解决实际问题的能力。竞赛现场气氛紧张而热烈,11支参赛队伍33名选手精神饱满、斗志昂扬。在理论知识考试环节,选手们沉着冷静,认真答题,展现出扎实的理论功底;在操作技能考核环节,他们思路清晰、操作熟练,面对各种模拟场景,迅速准确地给出解决方案,充分展现了全省退役军人事务系统干部职工的专业素养和精神风貌,赢得了现场阵阵掌声。
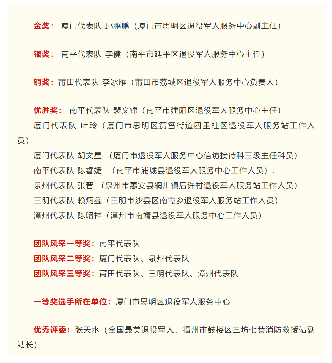
经过激烈角逐,在个人奖项方面,厦门选手邱鹏鹏凭借扎实的专业知识和出色的现场表现,获得个人金奖,南平选手李健获得个人银奖,莆田选手李冰雁获得个人铜奖。在团队奖项方面,南平代表队凭借出色的团队协作和精湛的技能,获得团队风采一等奖,厦门代表队、泉州代表队获得团队风采二等奖,莆田代表队、三明代表队、漳州代表队获得团队风采三等奖。
此次竞赛是加强全省退役军人事务系统人才队伍建设、提升服务保障效能的重要举措,与去年不同的是,比赛规格更高,激励导向更强,对技能的要求更实,退役军人事务部有关部门领导专程前来观摩指导,联办单位省人社厅、省总工会在竞赛筹备、奖励措施、办赛经费等方面给予了大力支持,并列入省级职工技能竞赛项目。特别是整体竞赛呈现出鲜明的“四个转变”,即:由单一办赛向联合办赛转变、由侧重理论向活学活用转变、由精神奖励向待遇激励转变、由团队作战向个人尖兵转变。特别是赛事重心全面转向实操能力考核,在保留同台竞技、情景模拟等经典题型的基础上,新增笔试、来访接待信息录入、建档立卡信息录入、文书文案编制、找茬找错等题型,内容与日常工作结合更为紧密,对选手综合素质提出了更高要求。
获奖名单
罗庆春厅长在致辞中指出,此次竞赛旨在树立“精专业、强服务”的鲜明导向,搭建“学本领、促赶超”的实效平台,激发“担使命、暖兵心”的内生动力。希望全省退役军人事务系统要持续掀起岗位练兵、技能提升的热潮,将“专业、精准、高效、温暖”的服务标准内化于心、外化于行,为推动我省退役军人工作奋勇争先、再上台阶、多作示范作出更大的贡献!
据了解,我省将从此次比赛决胜者中择优选派3名选手代表我省出征国赛。
本次竞赛由省退役军人服务中心具体承办,厅机关纪委全程监督。联办单位和九市一区退役军人事务部门部分同志现场观摩比赛。

闽公网安备 35020302032660-52号
